首页> 招标查询> 招标详情
长沙机场改扩建工程市政工程暂估价项目管廊自控工程中标候选人公示
信息来源: ******[查看]
|地区:湖南
|类型:结果公示
基本信息
信息类型:结果公示
区域:湖南
源发布时间:2025-10-14
招标单位:******[查看]
代理单位:******[查看]
*符合收录标准*
正文附件下载

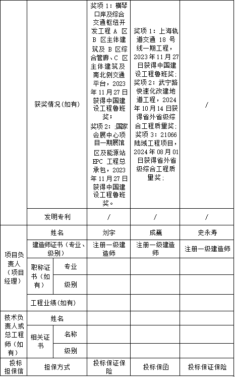
******有限公司 的委托,代理 长沙机场改扩建工程市政工程暂估价项目管廊自控工程 工程施工 招标, 2025 年 10 月 13 日 09 时 00 分 (北京时间)在 长沙公共资******委员会按照招标文件确定的评标原则和评标办法进行了细致的评审,并推荐 本项目中标候选人排名如下:

image.png

image.png

image.png

image.png

image.png

其他:

公示期:2025 年 10 月 14 日始至 2025 年 10 月 17 日时止(北京时间)。公 示期间,投标人和其他利害关系人如有异议,应按照《工程建设项目招标投标活 动投诉处理办法》、《关于印发〈湖南省招标投标活动投诉处理办法〉的通知》 (湘发改法规〔2024〕419 号)提出异议或投诉。公示期满对中标候选人若无异 议,招标人将确定第一中标候选人为该项目的中标人。

行政监督:湖南省 ?长沙市 ?市辖区 ?住建部门、长沙市建设工程招标投标 中心/长沙市岳麓区岳华路 279 号八楼、、0731-******

******有限公司、湖南省长沙市雨花区中意一路 158 号中建大厦、梁鹏飞、******

******有限公司、湖南省长沙市岳麓大道

588 号芯城科技园一期 5 栋 502 室、李洪、0731-******

时  间 :


查看信息来源网站
快照:2025-10-14
收藏
免责声明

【1】凡本网注明来源:"今日招标网"的所有文字、图片和音视频稿件,版权均属于今日招标网,转载请必须注明机今日招标网,违反者本网将追究相关法律责任。

【2】本网转载并注明自其它来源的作品,是本着为读者传递更多信息之目的,并不代表本网赞同其观点或证实其内容的真实性,不承担此类作品侵权行为的直接责任及连带责任。其他媒体、网站或个人从本网转载时,必须保留本网注明的作品来源,并自负版权等法律责任。

【3】如涉及作品内容、版权等问题,请在作品发表之日起一周内与本网联系。

招标文件下载 x
绑定手机号码
10秒快速绑定,找项目快人一步
公司名称:*
姓名:*
关键词:
手机号:*
验证码:* 发送验证码 已发送(60s)

开通黄金会员,即可查看实时商机信息(30条/天)

每天提供100000+条招投标采购信息,随时掌握最新发布的商机,实时更新

开通地区选择
全国
浙江
黄金会员权益
查看信息(30条/天)
信息订阅(5组)
来源跳转验证(30次)
附件下载(部分正文涵盖)
铂金会员权益 (包含黄金会员权益)
查看信息(100次/天)
信息订阅(10组)
来源跳转验证(100次)
项目导出(100条)
附件下载(部分正文涵盖)
钻石会员权益 (包含铂金会员权益)
查看信息(无限制)
信息订阅(无限制)
来源跳转验证(无限制)
企业推荐
项目导出(1000条)
企业信息
附件下载(部分正文涵盖)

抱歉,您当前会员等级权限不够!

此功能只对更高等级会员开放,立即提升会员等级!享受更多权益及功能

立即提升会员等级
订单创建成功,打开微信扫一扫完成付款

打开微信扫一扫完成付款

商品名称 暂无
订单编号 暂无
支付方式 微信支付
微信支付 ¥ 249
切换方式

切换到支付宝支付

购买即同意《今日招标线上购买及服务协议》